17 résultats trouvés

Revenir à la recherche avancée

Re: check list pour M240 usagé..

Bonjour
Pour le M8 en traduction google:

Comment acheter un Leica M8 d'occasion par JOERI le 26 mai 2015
http://joerivanderkloet.com/buy-used-leica-m8/

Toutes les choses "normales" que vous vérifieriez lors de l'achat d'un appareil photo. Cela signifie vérifier tous les boutons (y compris la molette : la mienne ne fonctionne pas parfaitement), tout dommage visible sur l'appareil photo, le viseur (crasses ou poussières dans le système de viseur), etc. Les appareils photo noirs perdent facilement leur peinture avec une utilisation normale, en particulier sur la plaque inférieure, mais les bosses peuvent être le signe d'une utilisation brutale et peuvent affecter la précision du télémètre.

Précision du télémètre : si vous souhaitez obtenir des images nettes, vous aurez besoin d'un télémètre calibré. Vous aurez besoin d'un objectif et d'un ordinateur pour vérifier cela. Apportez un trépied, montez l'appareil photo, prenez quelques clichés d'objets à plusieurs distances de l'appareil photo. Faites la mise au point avec soin, appuyez sur le déclencheur et vérifiez la netteté sur votre ordinateur. L'affichage sur la caméra n'est pas assez bon pour une évaluation correcte. N'oubliez pas que la netteté est une combinaison de l'étalonnage de l'objectif et du télémètre. Un télémètre mal calibré peut parfaitement fonctionner avec un objectif mal calibré.

La tache de café : certains M8 ont un problème avec l'écran arrière. Si l'écran souffre d'une « tache de café » dans l'écran, votre écran peut mourir dans un proche avenir. Leica doit remplacer ces écrans dix ans après la fin de la production de l'appareil photo, c'est-à-dire jusqu'en 2019. Les écrans ne sont malheureusement plus fabriqués. Leica vous proposera donc de mettre à niveau votre appareil photo vers un modèle plus récent, qui serait probablement le ME. .

L'obturateur : oui, il est assez bruyant. Et oui, il y a des histoires de volets brisés sur le M8. Leica a utilisé le même obturateur que dans les R8 et R9 pour le M8 d'origine. Le M8.2 comportait un nouvel obturateur, qui produit moins de bruit, mais est également un arrêt plus lent. Il semble que l'obturateur M8 soit légèrement plus sensible à la saleté et au gravier que les autres obturateurs. Certaines personnes pensent qu'il vaut mieux opter pour un M8.2 à faibles actionnements, mais il y a beaucoup d'utilisateurs de M8 sans volets cassés, moi y compris.

Actionnements d'obturateur : Un obturateur ne durera pas éternellement. Voici un lien vers un fil de discussion sur la façon de déterminer la quantité d'actionnements d'obturateur. Bien sûr, une caméra avec 100 000 actionnements devrait coûter moins cher qu'une caméra avec seulement 10 000 actionnements.

Blobs verts, images arc-en-ciel, bandes, etc. : Dans les premiers lots, certains M8 ont montré des artefacts étranges dans les images. Ne vous inquiétez pas : ceci est corrigé dans toutes les caméras. Certains utilisateurs signalent toujours une bande verte avec de fortes lumières présentes juste à l'extérieur du cadre. Vous voudrez peut-être tester pour cela. Et en ce qui concerne les bandes : tous les M ont tendance à montrer des bandes à haute sensibilité ISO. Même mon M240 le fait.

Pixels chauds : vous voyez des pixels rouges dans votre image agrandie ? Ceux-ci sont morts. Rien d'inquiétant, tant qu'il n'y en a pas trop.

La ligne verticale : Cela semble être un problème persistant : une fine ligne verticale traversant une partie de l'image. Prenez une photo avec le bouchon d'objectif après avoir augmenté l'ISO et vérifiez sur votre ordinateur le grossissement élevé. Je n'achèterais pas l'appareil photo si vous voyez une ligne. Leica continue de remapper et de remplacer les capteurs si nécessaire, alors ne vous inquiétez pas trop de ce problème s'il se développe après l'achat de votre appareil photo d'occasion.

Batterie : assurez-vous d'en avoir une d'origine, ou mieux encore : procurez-vous-en deux. Si l'appareil photo n'a pas été utilisé fréquemment, ne vous attendez pas à ce que la batterie soit irréprochable et sachez qu'une batterie neuve coûte près de 100 euros.

Filtres IR : Comme vous le savez, le capteur M8 a un problème avec la lumière IR. Si la caméra qui vous intéresse possède un ou deux filtres IR, vous économiserez pas mal d'argent. Par contre, j'ai utilisé le M8 comme appareil photo quotidien sans aucun filtre.

Garantie : ici aux Pays-Bas, la différence entre acheter un Leica M8 chez un revendeur ou chez un particulier est de 200-300 euros. Habituellement, vous obtenez une garantie de 3 à 6 mois. Si vous n'êtes pas sûr d'acheter un appareil photo comme celui-ci, vous voudrez peut-être dépenser un peu plus et obtenir la garantie. Personnellement, je suis d'accord avec un petit risque supplémentaire, sachant qu'en tant que deuxième voire troisième propriétaire, la plupart des problèmes seront résolus par Leica.

L'achat d'un appareil photo d'occasion n'est jamais sans risque. Et avec les faibles prix des Leica M8 d'occasion, les personnes qui ne peuvent généralement pas se permettre un Leica pourraient se lancer à ce stade. Si l'appareil photo fonctionne sans défaut, ils seront heureux, mais s'il s'avère qu'il est mauvais, ils le regretteront énormément. Gardez à l'esprit que le Leica M8 est un appareil photo numérique de (presque) dix ans de la première génération d'appareils photo numériques M. Je passe un très bon moment avec mon M8, mais gérez vos attentes avant d'en acheter un.
par habu34
mercredi 29 septembre 2021 - 14:47
 
Forum: Leica M : boîtiers
Sujet: check list pour M240 usagé..
Réponses: 11
Vus: 5174

Re: M6 Only... fil uniquement consacré à la technique.

Bonjour,

Une piste:
Introduit en 1998, le M6 TTL fournit également une mesure de l'exposition au flash TTL.
Il y a des variations avec des grossissements du viseur 0,72 ×, 0,85 × et 0,58 ×.
Utilisant une électronique plus sophistiquée, cette version nécessitait une augmentation de 2,5 mm de la hauteur de l'appareil photo et un poids supplémentaire de 40 g.


http://camera-wiki.org/wiki/Leica_M6

https://www.l-camera-forum.com/leica-wi ... age#Film_M

Sinon, un lien vers un article en anglais qui réfute les problèmes sur le M6 TTL

https://johnnymartyr.wordpress.com/2020 ... m6-ttl-85/

Mais le sujet à sans doute été abordé plusieurs fois sur le forum…

Salutations
par habu34
dimanche 12 septembre 2021 - 14:39
 
Forum: Leica M : boîtiers
Sujet: M6 Only... fil uniquement consacré à la technique.
Réponses: 770
Vus: 371825

Re: M6 Only... fil uniquement consacré à la technique.

Bonjour

Petit article sur les différents M6…

https://www.jogeier.com/blog/the-leica-m6-jo-geier/

Salutations
par habu34
samedi 4 septembre 2021 - 17:31
 
Forum: Leica M : boîtiers
Sujet: M6 Only... fil uniquement consacré à la technique.
Réponses: 770
Vus: 371825

Re: Inédit: tous les objectifs Leica M - une affiche

Bonjour

Petit coup de pouce pour cette superbe affiche.
Je ne sais pas si elle est toujours disponible..;

Salutations
par habu34
mardi 24 août 2021 - 19:27
 
Forum: Travaux des summiluxiens (Leica ou non Leica)
Sujet: Inédit: tous les objectifs Leica M - une affiche
Réponses: 78
Vus: 59318

Aller au message

Robert a écrit :
La main et le bout de verre paraissent plus adaptées au sujet, sans les glaçons ni l'eau :cool:


Bonjour

Pour mieux s’imprégner du titre du livre, il faut justement de l’eau plate et des glaçons…, mais pas que !

https://www.whiskymag.fr/article/mizuwari/

Salutations
par habu34
mardi 24 août 2021 - 18:00
 
Forum: Travaux des summiluxiens (Leica ou non Leica)
Sujet: "Mizuwari", mon premier livre : la campagne de crowdfunding est lancée !
Réponses: 174
Vus: 144015

Re: C'est où ? Devinette : où a été prise cette photo ?

Bonjour

Café Pouchkine ?
par habu34
vendredi 13 août 2021 - 15:36
 
Forum: Divers (photos)
Sujet: C'est où ? Devinette : où a été prise cette photo ?
Réponses: 9306
Vus: 2991001

Re: Le M10 a 4 ans...

Bonsoir

Petite vidéo de la fabrication du M10 pour s’endormir…

https://www.youtube.com/watch?v=p4t-OVIvuy8&t

A masterpiece in the making – your Leica M10.

Salutations
par habu34
lundi 2 août 2021 - 17:38
 
Forum: Leica M : boîtiers
Sujet: Le M10 a 4 ans...
Réponses: 293
Vus: 89576

Aller au message

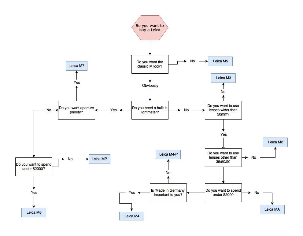
Bonjour

Un petit arbre de décision trouvé sur https://jonathannotley.com/blog-content ... -buy-first



Salutations
par habu34
mercredi 28 juillet 2021 - 20:38
 
Forum: Leica M : boîtiers
Sujet: Quel leica argentique choisir ?
Réponses: 202
Vus: 111031

Leica_Pocket d'Erwin Puts, gratuit en pdf (en anglais)

Bonjour

Erwin Puts à mis sur son site deux livres téléchargeables gratuitement.

http://www.imx.nl/photo/downloads/page70.html

Leica Lists qui donne des informations essentielles sur les Leica sous forme de listes, ce livre va être amélioré prochainement selon l'auteur.

http://www.imx.nl/photo/downloads/files/leica_pocket.pdf

Et Leica Lens Compendium (Version texte uniquement) qui donne des informations sur les objectifs.

http://www.imx.nl/photo/downloads/files/llcforweb.pdf


Salutations,

Habu
[/url]
par habu34
samedi 6 février 2010 - 21:36
 
Forum: Leica M : boîtiers
Sujet: Leica_Pocket d'Erwin Puts, gratuit en pdf (en anglais)
Réponses: 2
Vus: 3091

Aller au message

Bonjour
Désolé pour le doublon, j'avais mal recherché.
Topic à supprimer.
Merci
par habu34
jeudi 28 janvier 2010 - 11:46
 
Forum: Leica M : boîtiers
Sujet: M10 : Lettre ouverte à Leica de Michael Reichmann
Réponses: 4
Vus: 7291

M10 : Lettre ouverte à Leica de Michael Reichmann

Bonjour,

Une lettre ouverte de Michael Reichmann à Leica pour les futurs boitiers:

http://www.luminous-landscape.com/essays/leica-open-letter.shtml

et en pseudo français par le traducteur de google:

http://translate.google.fr/translate?u=http://www.luminous-landscape.com/essays/leica-open-letter.shtml&sl=en&tl=fr&hl=&ie=UTF-8

Salutations,

Habu
par habu34
jeudi 28 janvier 2010 - 9:43
 
Forum: Leica M : boîtiers
Sujet: M10 : Lettre ouverte à Leica de Michael Reichmann
Réponses: 4
Vus: 7291

Aller au message

leikon a écrit :
citation :
OK avec Chabada et pourquoi ne pas mettre ce manuel papier en PDF ds la page M2 ?

Apparement le lien ne fonctionne plus. Par contre, j'ai conservé un PDF du manuel en question sur CD, il fait 22 Mo.


Re-bonjour,

Ce lien fonctionne:
http://www.pentax-manuals.com/manuals/service/leica_m2_service.pdf

Salutations
Habu
par habu34
dimanche 17 janvier 2010 - 12:22
 
Forum: Leica M : boîtiers
Sujet: Démontage du capot d'un M6
Réponses: 94
Vus: 63969

Aller au message



Bonjour,

Je n'ai pas réussit à lire le fichier ci-dessus.
Est-ce le même que celui-ci?

http://www.pentax-manuals.com/manuals/service/leica_m2_service.pdf

Salutations,

Habu
par habu34
dimanche 17 janvier 2010 - 10:14
 
Forum: Leica M : boîtiers
Sujet: Démontage du capot d'un M6
Réponses: 94
Vus: 63969

Aller au message

Bonjour

Il y a le Lowepro Omni trekker (plus au catalogue), convertible valise /sac à dos

http://foto.dirkhennig.de/lowepro-omni-trekker.html





Salutations,

Habu
par habu34
dimanche 10 janvier 2010 - 11:23
 
Forum: Comment feriez-vous pour...?
Sujet: porter 6 à 8 reflex dans un même sac?
Réponses: 20
Vus: 12498

Leica M8 sur radar mobile en Suisse...

Bonjour,

Une petite info déja ancienne sur les radars mobiles suisses.....



http://kronenhalle.wordpress.com/2007/09/27/%20leica-m8-speed-trap-mod/

Lu sur chassimages:
http://www.chassimages.com/forum/index.php/topic,70776.msg1166137/topicseen.html#msg1166137

Salutations,

Habu[/img]
par habu34
samedi 12 décembre 2009 - 19:25
 
Forum: Leica M : boîtiers
Sujet: Leica M8 sur radar mobile en Suisse...
Réponses: 14
Vus: 9365
Suivante

Revenir à la recherche avancée